Burgerzaken

Voor medewerkers op de afdeling Burgerzaken is actuele vakkennis onmisbaar. Dat betekent dat je je moet blijven ontwikkelen. Hiervoor biedt Bestuursacademie Nederland verschillende opleidingen aan om je kennis up-to-date te houden en/of je verder te professionaliseren binnen het vakgebied Burgerzaken.
Voor jouw ontwikkeling heeft Bestuursacademie twee opleidingstrajecten waaruit je kan kiezen: Praktijkgerichte opleidingen van Bestuursacademie of Diplomastelsel Burgerzaken van de NVVB PublieksAcademie.
Praktijkgerichte opleidingen van Bestuursacademie Nederland
De praktijkopleidingen van Bestuursacademie Nederland bereiden je voor op de kennis en vaardigheden die jij in huis moet hebben om je werk aan de frontoffice of in de backoffice goed uit te voeren. De nadruk in deze opleidingen ligt op wat jij in je dagelijkse praktijk nodig hebt.
Introductie in de afdeling Burgerzaken
Frontoffice
- Identiteit, Documentherkenning en Fraude voor de Frontoffice
- Burgerlijke Stand voor de Frontoffice
- Documenten en Verzoeken voor de Frontoffice
- Migratie voor de Frontoffice
- Klantgericht Denken en Handelen voor de Frontoffice
- BABSen-training
- Medewerker Burgerzaken Frontoffice
Ervaren medewerkers
- Post HBO BRP-specialist
- Burgerlijke Stand voor Ervaren Medewerkers
- Migratie voor Ervaren Medewerkers
- Gegevensverstrekking, Verzoeken en Documenten voor Ervaren Medewerkers
- Medewerker Burgerzaken Backoffice
Dienstverlening
Diplomastelsel Burgerzaken van de NVVB PublieksAcademie
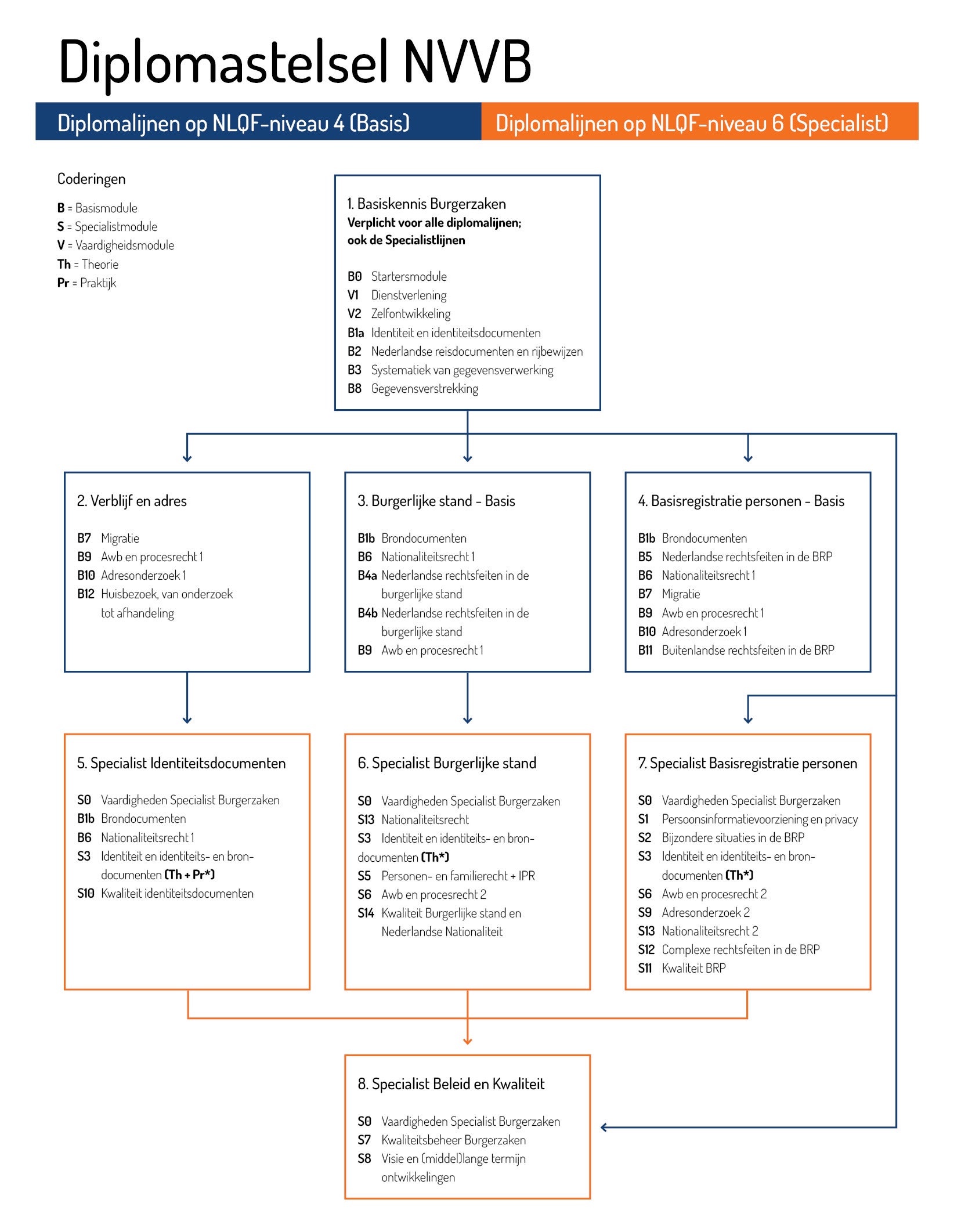
In het overzicht van de Diplomalijnen vind je de modules die de Bestuursacademie aanbiedt. Hiermee bereiden wij je optimaal voor op de examens die je bij de NVVB aflegt.
Heb je voor jouw functie specifieke kennis nodig of wil je jouw kennis over een bepaald onderwerp verbreden? Dan kun je ook bij Bestuursacademie Nederland een losse module uit een diplomalijn volgen. Voor elke afgeronde module ontvang je een certificaat van deelname.
Diplomalijn 1. Basiskennis Burgerzaken
Diplomalijn 2. Verblijf en adres
Diplomalijn 3. Burgerlijke stand – Basis
Diplomalijn 4. Basisregistratie personen - Basis
Bestuursacademie Nederland biedt de modules van de diplomalijnen op NLFQ-niveau 4 aan.

Heb je een vraag aan Bestuursacademie Nederland, kijk dan ook eens bij onze veelgestelde vragen. Vind je daar geen passend antwoord? Vul dan onderstaand contactformulier in. Heb je een vraag over onze Incompany mogelijkheden? Klik dan hier om contact op te nemen met ons Incompany team.
Op maandag t/m vrijdag zijn wij telefonisch en via Whatsapp bereikbaar van 08:30 tot 17:00. Het telefoonnummer is 035 - 7604850. Daarnaast zijn wij op werkdagen tussen 09:00-17:30 bereikbaar via Facebook en LinkedIn. We streven ernaar om elk social media bericht binnen 2 uur te beantwoorden.
Vul hieronder het contactformulier in. We zullen zo snel mogelijk contact met je opnemen om je vraag te beantwoorden.